
黑恶势力是危害经济社会健康发展的毒瘤,是人民群众深恶痛绝的顽疾。对黑恶势力坚决“亮剑”,刻不容缓;守护百姓安居乐业,使命在肩。今年1月,中共中央、国务院发出《关于开展扫黑除恶专项斗争的通知》,一场为期3年的扫黑除恶专项斗争正式打响。

作为扫黑除恶专项斗争的主力军,全国公安机关迅速行动、重拳出击、集中整治,并且坚持把打击黑恶势力犯罪与治理基层腐败问题、加强基层政权建设有机结合起来,坚决荡涤黑恶,全力守护平安。据统计,截至7月底,全国公安机关共打掉涉黑组织514个、恶势力犯罪集团2993个,破获刑事案件3.4万起,全国刑事治安警情同比下降6.1%,有力震慑黑恶势力犯罪,社会治安秩序不断向好。

人民群众是黑恶势力最直接的受害者,也是扫黑除恶成效最深刻的感受者。警民合力,是这场专项战争的鲜明特征。专项斗争开展以来,各地广泛开展宣传教育,让扫黑除恶的精神和要求家喻户晓,营造出“人人喊打”的浓厚氛围,合打一场扫黑除恶的人民战争。

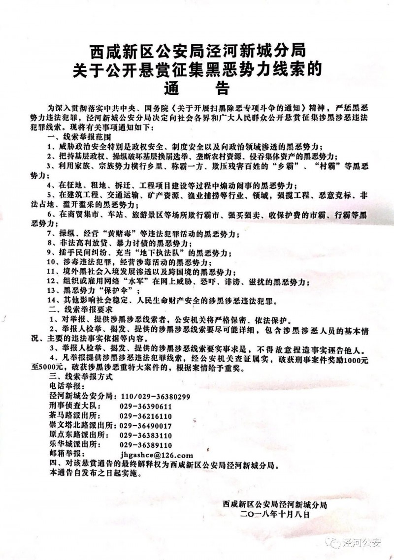
为深入贯彻落实中共中央、国务院《关于开展扫黑除恶专项斗争的通知》精神,严惩黑恶势力违法犯罪,泾河新城公安分局决定向社会各界和广大人民群众公开悬赏征集涉黑涉恶违法犯罪线索。
线索举报范围
1、威胁政治安全特别是政权安全、制度安全以及向政治领域渗透的黑恶势力;
2、把持基层政权、操纵破坏基层换届选举、垄断农村资源、侵吞集体资产的黑恶势力;
3、利用家族、宗族势力横行乡里、称霸一方、欺压残害百姓的“乡霸”、“村霸”等黑恶势力;
4、在征地、租地、拆迁、工程项目建设等过程中煽动闹事的黑恶势力;
5、在建筑工程、交通运输、矿产资源、渔业捕捞等行业、领域,强揽工程、恶意竞标、非法占地、滥开滥采的黑恶势力;
6、在商贸集市、车站、旅游景区等场所欺行霸市、强买强卖、收保护费的市霸、行霸等黑恶势力;
2、把持基层政权、操纵破坏基层换届选举、垄断农村资源、侵吞集体资产的黑恶势力;
3、利用家族、宗族势力横行乡里、称霸一方、欺压残害百姓的“乡霸”、“村霸”等黑恶势力;
4、在征地、租地、拆迁、工程项目建设等过程中煽动闹事的黑恶势力;
5、在建筑工程、交通运输、矿产资源、渔业捕捞等行业、领域,强揽工程、恶意竞标、非法占地、滥开滥采的黑恶势力;
6、在商贸集市、车站、旅游景区等场所欺行霸市、强买强卖、收保护费的市霸、行霸等黑恶势力;
7、操纵、经营“黄赌毒”等违法犯罪活动的黑恶势力;
8、非法高利放贷、暴力讨债的黑恶势力;
9、插手民间纠纷、充当“地下执法队”的黑恶势力;
10、涉毒违法犯罪,经营涉毒活动的黑恶势力;
8、非法高利放贷、暴力讨债的黑恶势力;
9、插手民间纠纷、充当“地下执法队”的黑恶势力;
10、涉毒违法犯罪,经营涉毒活动的黑恶势力;
11、境外黑社会入境发展渗透以及跨国境的黑恶势力;
12、组织或雇用网络“水军”在网上威胁、恐吓、诽谤、滋扰的黑恶势力;
13、黑恶势力“保护伞”;14、其他影响社会稳定、人民生命财产安全的涉黑涉恶违法犯罪。
12、组织或雇用网络“水军”在网上威胁、恐吓、诽谤、滋扰的黑恶势力;
13、黑恶势力“保护伞”;14、其他影响社会稳定、人民生命财产安全的涉黑涉恶违法犯罪。
线索举报要求
1、对举报、提供涉黑涉恶线索者,公安机关将严格保密、依法保护。
2、举报人检举、揭发、提供的涉黑涉恶线索要尽可能详细,包含涉黑涉恶人员的基本情况、主要的违法事实依据等内容。
3、举报人检举、揭发、提供的涉黑涉恶线索要实事求是,不得故意捏造事实诬告他人。
4、凡举报提供涉黑涉恶违法犯罪线索,经公安机关查证属实,破获刑事案件奖励1000元至5000元,破获涉黑涉恶重特大案件的,根据案情给予重奖。
线索举报方式
电话举报:
泾河新城公安分局:110/029-36380299
刑事侦查大队:029-36390611
茶马路派出所:029-36216110
崇文塔北路派出所:029-36490017
原点东路派出所:029-36383110
乐华城派出所:029-36389110
邮箱举报:
jhgashce@126.com
新媒体举报:
关注本公众号直接留言
新浪微博搜索“平安泾河”私信留言

担心举报黑恶势力导致保护伞将线索掐断,或者遭到社会人员的打击报复?
该二维码与泾河新城公安分局局长热线直接绑定,让您的扫黑除恶举报线索快速、安全、直达......
该二维码与泾河新城公安分局局长热线直接绑定,让您的扫黑除恶举报线索快速、安全、直达......
对该悬赏通告的最终解释权为西咸新区公安局泾河新城分局。



陕公网安备
61042302000131号