各区、县人民政府,市人民政府各工作部门、各直属机构:
《西安市汽车产业发展规划(2018—2025年)》《西安市汽车产业链发展推进方案(2018—2025年)》和《关于推动汽车产业加快发展的若干政策意见》已经市委、市政府同意,现印发你们,请结合实际认真抓好贯彻落实。
西安市人民政府
2018年11月20日
西安市汽车产业发展规划(2018—2025年)
为贯彻落实《中国汽车产业发展中长期规划》、陕西省委、省政府关于加快汽车产业发展的总体要求,加快推进汽车产业规模化、集约化发展,以汽车产业发展为突破口,实现“强工业、调结构、补短板、促发展”目标,特制定西安市汽车产业发展规划,实施期限为2018—2025年。
一、形势与现状
(一)我国汽车产业发展现状。
汽车产业具有关联度高、规模效益显著、资金技术密集等特点,是评价一个国家或地区经济发展水平和产业成熟程度的代表性产业。随着汽车产业日益全球化和IT技术广泛应用,汽车产品特征、生产方式、使用模式已发生根本变化。发展新能源汽车得到世界各国广泛认同,智能网联汽车已进入实用化的竞争发展阶段。汽车产业开始进入大规模定制时代。国际竞争正在由制造链向服务链加速延伸。
进入新世纪以来,我国汽车产业快速发展,形成了种类齐全、配套完整的产业体系。整车研发能力明显增强,节能减排成效显著,质量水平稳步提高,中国品牌迅速成长,国际化发展能力逐步提升。近年来,我国商用车和运动型多用途乘用车等细分车型发展尤为迅速,在国际市场具有显著竞争优势,新能源汽车领域也取得重大进展,已由培育期进入成长期。智能网联汽车技术日趋成熟,成为引领我国汽车产业技术创新和进步的新动能。2016年,我国汽车产销突破2800万辆,连续8年位居全球第一,其中中国品牌汽车销量占比50%左右,市场认可度大幅提高。上海、北京、天津、吉林、广州等20多个省、市已将汽车产业列为支柱产业,积极扶持相关企业做大做强。截止2017年,已有29个省(市)具备整车产能。其中,江苏、重庆、湖北、山东等地汽车产能超过400万辆,位于全国汽车产业第一方阵。广东、吉林、上海等15个省(市)产能超过100万辆,位于第二方阵。陕西汽车产能目前位于全国第18位,处于由第二方阵向第一方阵进军的关键阶段。

图1 2017年全国主要省份汽车产能(单位:万辆)
(二)西安汽车产业发展现状。
近年来,西安汽车产业加快发展,产量规模和技术水平不断提升,形成了以新能源轿车和重型卡车为优势特色的现代汽车产业体系,现有汽车生产企业65家,从业人员约7.9万人,总资产达900亿元。2017年,在国家宏观经济继续向好的大环境下,西安汽车产业继续保持强劲的发展势头,全年生产汽车44.9万辆,同比增长16.75%,其中:陕汽集团生产中、重型汽车18.9万辆,同比增长62%,市场占有率达到16.7%,成为我国第三大重型汽车生产基地,比亚迪公司生产新能源汽车7万辆,增长75%;完成工业增加值215.84亿元,同比增长37.4%;完成工业总产值1128.76亿元,同比增长45.5%,汽车产业整体呈现出提质、增效、快速发展的良好局面。
(三)西安发展汽车产业有利条件。
国内汽车消费市场稳中向好。近年来,我国汽车产业发展较快,十余年时间里汽车产量增加到了约3000万辆,在规模上迅速扩张为世界第一,但是,我国仍处于加速工业化的阶段,汽车消费区域的差异仍然较大,千人汽车保有量仍然偏低,未来5—10年预计中国汽车市场仍将保持稳定增长趋势,预计到2021年全国汽车消费市场规模预计将达4000万辆以上,汽车消费的刚性需求仍然存在一定潜力。
产业转移拓展空间的热点。西北地区是我国汽车产业相对薄弱的地区,也是发展空间较大的地区,随着国家“一带一路”倡议和西部大开发战略的深入推进,东部沿海地区生产要素成本持续上升和物流成本进一步增加,西安作为丝绸之路新起点、西部大开发战略的核心区域,加之区位优势、产业基础优势,将成为重要的产业承接地。
西北地区消费需求扩大。西北地区当前正处于第二次消费结构升级与第三次消费结构提升的交织阶段,西北地区市场需求将进一步释放。2016年,西北地区市场销量已超过300万辆,随着城镇建设深入,新农村建设的持续推进,以及西北地域特点对汽车的刚性需求,三、四线城市汽车需求将得到快速释放,西北地区汽车市场将持续保持高增长态势,预计到2021年突破500万辆。
新能源汽车发展优势凸显。我国实施“新能源汽车双积分管理制度”(汽车制造商除了需要降低燃油消耗来获取油耗正积分,还必须出售足够数量的新能源汽车才能获得相应的新能源积分),要求乘用车企业2019年新能源汽车产量占比达到10%,到2020年占比达到12%,进一步推动汽车企业研制生产新能源汽车。比亚迪是全国新能源汽车整车领军企业,西安还拥有吉利新能源汽车、西安金龙汽车、三星SDI等一批新能源汽车整车及关键零部件企业,在全国新能源汽车产业处于领先位置。在新的政策环境下,西安在新能源汽车领域将继续呈现快速发展的良好势态,同时,国家“双积分”政策能够为传统能源汽车生产提供更多的积分空间,吸引国内外汽车生产企业前来投资发展。
与此同时,随着新一代信息技术与制造业的加快融合,车联网技术日趋成熟和广泛应用,汽车产业发展正在孕育重大变革,消费需求多元化特征日趋明显,区域竞争将日益加剧,新的一轮全国性汽车产业布局竞争的“下半场”刚刚开始,西安汽车产业将迎来难得的重大发展机遇期。
(四)西安汽车产业存在的主要问题。
虽然我市汽车产业发展取得了长足的进步,但是,与国内先进地区和城市相比,仍然存在较大差距。一是经济总量不大,企业总体规模偏小。从2017年西安汽车产业生产情况看,无论从总量、结构、产量、产值等方面看,均与汽车产业发达城市存在较大差距。二是产业链体系薄弱,零部件本地配套率不高。与汽车整车相比,我市汽车零部件较为薄弱,现有规模以上零部件企业主导产品约60多个品种,主要涵盖汽车变速器、车桥、汽车供油电子喷射系统、汽车座椅、线束、管件、部分非金属室内覆盖件等,而汽车电器件、仪表、冲压件、机械加工件、铸锻件等多数在外省生产加工,加大了供应环节费用和产品制造成本,汽车整车本地配套率仅有30%,整车与零部件的协同发展水平有待提高。三是自主创新能力较低,新产品开发和市场开拓能力弱。除陕西汽车集团、比亚迪汽车、法士特集团等少数企业外,多数汽车企业缺少研发人员和研究设备,尚不具备自主研发能力,主要依靠汽车整车厂提供的图纸生产,缺乏核心技术。
二、总体要求
(一)总体思路。
深入贯彻党的十九大精神,落实“五新”战略任务,紧盯“聚焦‘三六九’、振兴大西安”奋斗目标,大力实施工业强市战略,围绕打造我国新能源汽车之都和重要的汽车产业基地建设,重点做好“三个突破”,打造“三个基地”,即:总量突破,以整车为龙头,以重点项目为支撑,着力升级提升现有企业产能,积极引进主流汽车品牌,扩大整车规模,打造具有国际竞争力的汽车产业基地;协作突破,强化关键零部件支撑能力,加快轿车、客车、商用车、专用车等四大产业链的培育完善,打造满足需求、辐射全国的汽车零部件产业基地;创新突破,推动新能源汽车产能占比提升,加快生产基于宽带移动互联网的智能汽车,打造国家级新能源汽车产业基地和智能网联汽车示范区。
(二)基本原则。
坚持协同共赢发展。加快推进设计、制造和服务一体化,实现产品全生命周期网络协同。创新整车与零部件企业合作模式,推进全产业链协同发展。用高新技术改造提升传统产业,推动企业生产过程自动化、管理网络化、营销电子商务化,构建新型产业生态。
坚持技术创新发展。建立健全区域技术创新体系,引进、消化、吸收、创新高新技术,强化自主知识产权和核心技术培育,始终把科技进步、增强企业技术创新能力,作为促进汽车产业结构优化的主要手段,推进产业技术创新。
坚持政府引导市场主导。遵循经济发展规律,发挥市场在资源配置中的决定性作用,促进生产要素自由流动,产业有序竞争。加强政府宏观调控和政策引导,创新产业发展机制,强化服务职能,提高综合运用经济、法律、信息及行政手段的能力,引导汽车产业健康发展。
坚持产业集聚发展。将汽车产业布局与城市发展布局结合起来,与我市工业经济结构战略性调整结合起来,突出特色,强化专业化与分工协作,推动企业集聚、资源共享、整体优化,使开发区和工业园区成为汽车产业发展的重要载体。
(三)发展目标。
实现产业由加工制造向集研发、生产、成套、服务为一体的重大转变,使我市汽车产业特色更加突出、规模不断壮大。到2021年,汽车产业结构显著优化,创新能力大幅提高,质量效益和发展活力明显增强,形成以节能汽车为主体、新能源汽车和智能网联汽车为先导,先进汽车零部件与汽车装备、优质汽车服务为两翼,国内国外两个市场协同发展的西安汽车产业新体系。到2025年,将西安汽车产业发展成为我国汽车产业的重要基地。
1.总量规模不断扩大。到2021年,全市整车产能达到200万辆以上,产量达到110万辆以上,汽车产业实现产值超过3300亿元。再引进2—3户主流品牌轿车企业,到2025年,力争整车产能达到300万辆以上,产量达到210万辆以上,汽车产业实现产值突破6000亿元。
2.技术水平大幅提高。加速产品研发体系和共性技术平台建设,加大高效传动系统、轻量化等技术研究与应用力度,主导产品的节能、环保、安全等关键技术指标达到国际先进水平,质量达到或超过合资品牌平均水准。
3.产业集聚效应提升。到2021年,力争培育1家年销售收入超1000亿元的汽车企业集团,到2025年,力争培育2—3家年销售收入达1000亿元的汽车企业集团,形成以经济技术开发区、高新技术产业开发区、西咸新区为依托、相关工业园区为支撑的现代汽车产业集聚区。
4.零部件支撑作用显著增强。形成由汽车零部件(元器件)到系统总成再到整车制造的完整产业链。到2021年,汽车零部件实现产值800亿元以上,整车产品的本地配套率达到40%以上;到2025年,实现汽车零部件产值突破1600亿元,整车产品的本地配套率达到50%以上,对汽车产业持续发展形成有力支撑。
5.结构调整不断优化。产业创新体系不断完善,企业创新能力明显增强,乘用车要突破中高端产品市场;商用车持续保持重型载货车在行业发展的领先优势;专用车突出特色并优化布局。到2021年,新能源汽车产量达到60万辆;到2025年,新能源汽车产量达到150万辆以上,智能网联汽车技术广泛应用,汽车产品品质达到国际先进水平。
6.汽车产业后市场基本形成。围绕新的消费需求,制定我市智能网联汽车道路测试相关标准办法等,构建以汽车应用为核心、新一代电子信息技术、汽车智能网联技术为纽带、服务业为支撑的产业生态体系。到2021年,力争汽车后市场销售收入达到200亿元;到2025年,销售收入达到500亿元。汽车后市场及服务业在价值链中的比例不断提升。

三、发展重点
大力发展汽车先进技术,形成传统汽车产业领域轿车、客车和重卡与新兴领域新能源汽车、智能网联汽车和专用车相结合的梯次产业格局,建立健全产业配套和后市场服务体系,引领汽车产业转型升级。
(一)轿车。
以高端化、轻量化、绿色化为方向,积极实施产能提升工程、项目建设工程、招大引强工程等“三大工程”,重点发展中高档轿车、城市SUV汽车,提高新能源汽车占比,建设国家级新能源汽车产业基地和全国重要的轿车产业集聚区。加快比亚迪新能源汽车基地建设,进一步提升装备工艺水平,推动比亚迪二期30万辆新能源汽车项目落地,实现产品系列化发展。加快吉利西安汽车基地建设,逐步形成30万辆节能与新能源汽车生产能力。集中力量引进2—3家国际、国内主流品牌轿车企业,提升汽车产业整体发展水平和层次。

(二)客车。
充分发挥西安对西部地区市场的辐射带动作用,以公交、旅游观光车、通勤车、校车市场为重点,研发生产适应城市和农村不同使用条件、耐用、经济的城镇客车系列产品,重点推动比亚迪电动大巴、西安金龙、南京金龙等客车项目建设,激活西沃客车发展潜力,大力培育特色客车自主品牌,做大客车制造产业规模。

(三)商用汽车。
进一步优化产品结构,释放产品产能,打造全球领先的重型汽车生产基地。加大市场拓展力度,完善海外营销和服务网络,充分释放现有20万辆商用汽车产能,增强我市商用汽车产品的市场竞争能力。充分发挥绿色、节能新型商用汽车技术和市场优势,推动“HD10”新一代产品研制和现有产品结构优化升级,实现CNG、LNG天然气汽车产品的升级换代。抓住全球商用汽车发展变革新机遇,发挥现有技术优势,开展中距离纯电动汽车研发生产工作,进一步降低商用汽车全生命周期综合成本。依托商用汽车技术基础优势,大力发展环卫车、危化品运输车、冷藏车等高附加值汽车产品。

(四)专用汽车。
瞄准细分市场,调整产品结构,逐步形成完整的产品结构开发体系和多元化的产品格局。以现有华晨、中集专用车、重曼卡等专用车为重点,培育知名品牌,促进宝能、开沃、大通汽车等中小型物流车开工建设、释放产能,进一步扩大整车产业规模。加快专用车生产技术改造,充分发挥我市专用车技术优势,以多品种、系列化、高技术含量、高附加值技术产品为方向,加大研发投入,加快新品开发,重点发展房车、消防车、城市环卫车、医疗救护车、矿山特种钻机车、石油钻井探伤车等产品。鼓励开发各种新能源专用汽车,研制开发具备新能源特征的市政和环卫汽车,形成品种多样、系列完善的专用车生产基地。

(五)关键零部件。
着力推进轿车产业链建设。以西安吉利项目建设为契机,争取吉利集团在西安建设轿车变速箱、车桥生产基地,实现轿车关键核心部件全部省内生产,提升轿车产业链核心能力,吸引一批物流半径超过1000公里的配套企业落户西安,形成以整车制造为核心,零部件配套企业及二三级配套聚集发展的轿车产业集群。
着力推进商用汽车产业链集群发展。发挥陕西省汽车配套产业联盟的支撑作用,推动本地企业配套比例提升。加快推进以陕汽集团商用汽车配套为核心的重卡产业链建设,推动一级、二级等汽车零部件企业配套引进。强化陕汽集团与西安康明斯深度合作,扩大省内柴油发动机应用规模;支持法士特发挥AT、缓速器、离合器等高端传动产品的市场优势,吸引和带动本地企业在产业配套上实现升级,打造全新的供应链体系;支持陕汽集团主配套商制度实施,重点引进和发展汽车电子电器、汽车内饰件等高附加值的零部件,到2021年商用汽车省内配套率提高到60%以上。
着力推进新能源汽车及客车产业链。大力支持推进三星、国能、德飞等动力电池,以及捷普电机等电机、电控企业在我市发展,加快推进企业升级改造和产品优化升级;支持和推动法士特建设以轮边减速、EMT等新能源产品为主的新能源基地项目,实现产品在重卡、轻卡、客车及新能源商用车等领域的全覆盖;加强与省内新能源整车配套协作,巩固并培育形成全国竞争优势明显新能源核心部件产业集群。围绕比亚迪、西安金龙等客车项目建成投产配套需求,加快引进一批车身钣金、客车内饰、电子电器、滤清器、转向器等国内外知名客车配套企业前来投资建厂,形成较为完整的客车制造产业链。


(六)汽车后市场。
紧抓智能网联汽车快速发展机遇, 发展“汽车+”跨界融合的汽车后市场产业生态体系。推动陕汽集团、比亚迪、吉利汽车基于车联网、移动互联、互联网技术、大数据和云计算,发展智能配送服务、动态汽车管理、智能行车服务等后市场服务。结合西安的实际,制定智能网联汽车道路测试办法,建设智能网联汽车道路测试中心,在保障安全的前提下,通过先行、先试、探索发展新的方式,实现资源整合和数据开放共享,建立智能网联、智慧出行以及智能交通领域的科技创新发展平台。推动汽车企业从以产品为中心向以客户为中心发展,向生产服务型转变。鼓励发展汽车金融、二手车、维修保养、汽车租赁等后市场服务,促进物流配送、电子商务、房车营地等其它相关服务业同步发展,形成新型智慧的后市场生态体系。

四、产业布局
着力构建以西安工业大走廊、西安高新区、西咸新区为依托,以零部件产业园为支撑的“一走廊两区一园”发展格局,促进汽车产业集群化发展。
西安工业大走廊。其中,西安经开区,重点打造商用车、乘用车及新能源汽车产业,积极发展专用车、客车、房车等整车及配套产业,打造全国首个集重卡、客车、乘用车与新能源汽车为一体的汽车生产基地,形成涵盖整车制造、专用车、零部件等为一体的较为完备的汽车全产业链条。到2021年,汽车产能达到80万辆,产量达到50万辆,产值达到1600亿元;到2025年,汽车产能达到100万辆,产量达到80万辆,产值达到2000亿元。
航空基地,充分发挥现有房车制造、机械加工、铝制品加工等产业基础优势,重点发展新能源专用车、汽车铝型材等,到2021年,汽车及零部件完成产值200亿元,到2025年完成产值400亿元。
高陵、阎良、临潼装备工业组团产业园区,以陕汽商用车、吉利新能源汽车等整车生产为发展建设主体,配合开展建设零部件配套设施,重点发展发动机、车架、汽车传动与电子等关键零部件,延伸汽车产业链条,形成西部重要的专业化汽车配套产业基地。到2021年,零部件产值达到300亿元。到2025年,零部件产值达到600亿元,配套率达到30%。

图2 “一走廊两区一园”产业布局图
西安高新区。重点发展轿车、新能源汽车和物流车,着力打造新能源汽车产业链,建成我国具有重要影响力的节能与新能源汽车产业基地。到2021年,汽车产能达到80万辆,产量达到50万辆,产值达到800亿元。到2025年,汽车产能达到100万辆,产量达到70万辆,产值达到1500亿元。
西咸新区。重点发展专用车、新能源汽车,着力引入新建项目,建成具有全国竞争力的整车产业基地。到2021年,汽车产能达到40万辆,产量达到10万辆,产值150亿元。到2025年,汽车产能达到100万辆,产量达到60万辆,产值达到1000亿元。
西安汽车零部件产业园。围绕吉利、比亚迪、西安金龙等整车配套需求,重点发展汽车结构件、内饰件、汽车电子、汽车用品及后市场产业,建成陕西重要的汽车零部件产业基地。到2021年,零部件产值达到250亿元。到2025年,零部件产值达到500亿元,配套率达到20%。

五、主要任务
(一)提升产业技术水平。
鼓励企业实施智能制造工程,加大技术改造投资力度,提高劳动生产效率,提升产品技术含量。建立国家级汽车产业与技术创新中心,打造智能网联汽车创新平台,加强新能源、新材料、新工艺应用等关键技术攻关。重点研究并突破振动噪声、车身造型与结构、底盘设计制造、柔性加工、快速成型与液压、气动、密封等关键共性技术,积极开发和应用汽车尾气后处理计量喷射泵、废气再循环等先进节能环保技术,着力推进汽车底盘电子控
制、发动机电子控制、车身电子控制、汽车导航系统、整车性能仿真系统、行车环境适应系统、车载信息系统等电子信息技术研发攻关,持续开展新能源汽车整车及电池、电机、电控、充换电设备等关键零部件的技术研究。整合西安汽车企业、电子企业、高校及科研院所资源,建设西安汽车技术研发中心,联合开展汽车生产和产品的关键核心技术研发,加快形成并持续提升技术开发、试验推广、产品设计等服务能力,促进科技成果产业化及推广应用。集合配套企业组建汽车配套产业创新联盟,重点突破重卡配套企业向轿车配套转型的生产技术,促进现有零部件企业形成新的轿车配套能力。
(二)加大项目引进力度。
围绕汽车发展重点领域和企业具体发展需求,建立汽车研发及产业化重大项目库,制定并不断更新重点招商企业和项目名单,发挥“一走廊两区一园”主体作用,积极开展精准招商,加快扩大产业规模,健全汽车产业链。重点引进主流品牌企业,积极引入大众、通用、宝马、奔驰等主流汽车品牌,提升全市汽车产业知名度和影响力。按照“整车企业列清单、政府园区出政策、配套企业做选择”的工作思路,加大关键配套项目引进。在重卡领域,着力引进建设汽车发动机、离合器、转向机、汽车电子、内饰件、制动控制等项目,填补产业现有空白;在轿车领域,围绕整车规划目标,全力开展招大引强项目,重点引进轿车发动机、车桥、变速器、离合器、油漆、轮胎、汽车座椅、排气管、密封条、铝合金轮毂等项目,支撑轿车产业跨越发展;在新能源汽车领域,着力引进动力电池、电机、电控、充电桩等新能源关键零部件,打造并强化新能源汽车全产业链。到2021年,引进3—5户具有较强影响力的工业设计企业和改装企业,提升西安汽车的质量品质及产品附加值。
(三)加强产业协作配套。
以需求为牵引,围绕重点整车企业配套体系建设,做好配套企业培育和引进工作。支持整车企业建设互联网协作平台,实现社会化生产协作新模式。构建整车企业和零部件供应商在线合作生产新机制,提高产业协作新能力。加大资金支持力度,市级工业发展等专项资金要着力支持外地企业原有配套供应商来西安建厂,对大企业增加本地配套份额给予资金支持。到2021年,整车产品的本地配套率力争达到40%以上;到2025年,力争达到50%以上。
(四)构建智慧汽车产业生态。
积极推动整车制造企业与华为、百度、腾讯等互联网企业跨界合作。创新产品研发机制,依托长安大学、西安电子科技大学、西安交通大学等大专院校,开展产、学、研、用联合攻关,集中力量攻克汽车智能网联关键技术,突破机器视觉、毫米波雷达、激光雷达、人工智能、操作系统、驾驶脑等智能决策等,掌握环境感知、智能决策、协同控制等关键核心技术。充分发挥西安电子信息产业基础优势,完善成果转换机制,培育新型汽车电子系统生产集成企业,加快产业链培育和布局。鼓励整车企业依托车联网、移动互联、大数据等新一代信息技术,掌握用户使用习惯,开展智能配送服务、动态汽车管理、智能行车服务等后市场服务。
(五)加快服务平台建设。
强化园区基础设施建设,完善标准厂房配置,为科技含量高、发展潜力大的中小微企业提供生产场地。建设西安汽车试验场和新能源汽车检车线,形成整车及部件性能测试、纯电动汽车及部件安全检测能力。支持大专院校及科研机构提供行业技术标准、测试评价体系以及基础设备设施,为汽车产业发展提供系统性支撑服务。充分发挥陕西汽车协作网等公共服务平台的作用,不断完善汽车产业信息共享平台建设,为企业提供政策咨询、人才交流、技术交易、产业协作、会展招商等综合服务。积极筹办“一带一路”汽车产业论坛、国际性汽车展会、新能源汽车峰会等具有广泛影响力的活动,加强国内外合作交流和市场推广,提升本地产品知名度,协调对接全省及周边地区商用市场优先使用我市汽车产品。定期举办国际性商用汽车、乘用车和新能源汽车赛事会展活动,扩大国际影响力。
六、保障措施
(一)加强组织领导。
成立西安市汽车产业领导小组,由市委、市政府主要领导分别担任组长和副组长,市工信委、市发改委、市科技局、市财政局、市国土局、市规划局、市交通局,西咸新区、经开区、高新区、航空基地、阎良区、高陵区、鄠邑区、蓝田县等为成员单位,对汽车产业有关的重大事项进行研究、决策和督促。领导小组下设办公室,具体负责汽车产业发展日常管理、协调及推进工作。
(二)加大金融支持。
设立30亿元汽车产业发展专项资金,用于支持汽车产业招商引资工作、重大项目建设、传统技术改造、重大技术攻关、产业平台搭建、配套体系建设及重点产品推广等。创新政府引导产业发展的方式,发挥财政资金引导作用,整合社会资本,组建总规模500亿元的产业基金,支持汽车产业发展。抓住国家调整经济结构的机遇,积极争取技术进步和技术改造专项资金,每年筛选一批典型的结构调整专项,在技术改造项目和科技创新项目补助资金安排上给予倾斜,促进产业调整升级。加强银企合作,整合汽车全产业链融资需求,与金融机构建立合作机制,扩大对汽车零部件企业信贷规模,降低整体贷款利率。鼓励汽车企业发展多层次资本市场,拓展企业直接融资渠道,支持符合条件的汽车企业在境内外上市融资、发行各类债务融资工具。鼓励银行采用增加授信额度、银团联合贷款等方式,加大对汽车及零部件企业的信贷资金投入。鼓励金融机构开展产业链贷款,积极探索无形资产质押融资形式,开展股权、知识产权、商标专用权质押等信贷业务,积极发展集合债券、集合票据、集合信托等融资方式。鼓励金融机构与汽车生产企业合作建立汽车金融公司和融资租赁公司,为终端用户提供个性化融资服务,促进汽车消费。
(三)完善地方采购政策。
强化政府采购支持,对于机关、事业单位和团体组织等财政性资金采购列入政府采购目录的产品和服务需求,在法律许可范围内或同等条件下,应优先采购本地汽车产品和服务。鼓励我市公交车、环卫车、景区观光车、机场通勤、城市快递等领域在同等条件下优先使用本地汽车,引导市内出租车优先使用本地新能源汽车。进一步提高政府部门和公共机构新能源汽车的使用率,加快公共领域纯电动化进程。进一步优化新能源汽车的使用环境,扩大新能源汽车的使用范围,从政策层面保障新能源汽车不受限行、限号的制约,促进新能源汽车销售。加强与全省及周边地区沟通合作,支持汽车企业定期或不定期的开展产品促销活动,扩大我市新能源汽车产品在全省其他地区的销售使用。
(四)做好要素保障。
立足整车项目和重点零部件企业生产经营需求,做好生产要素保障,保证土地、水电、气热、道路交通等要素供应,为汽车产业发展提供充足的发展空间。出台重点企业重点产业项目引进优惠政策,对于整车和关键零部件项目引进采取“一企一策、一事一议、一对一服务”的工作模式,优化项目工作。强化用地保障,做好产业规划与土地利用规划的衔接工作,将汽车产业园纳入新一轮土地规划和城镇建设用地范围;积极争取省上给予我市汽车产业重大建设项目用地指标政策倾斜,每年从市本级用地指标中安排一定的比例用于发展汽车重点整车及零部件项目、重点服务业项目、重点产业载体项目,确保优质项目用地需要。根据汽车工业园区需要,加强对电网、水网、输气管道、供热管道、道路交通的规划建设和升级改造,配套布局建设学校、医院、餐饮、娱乐等相关附属机构和服务设施,保障汽车企业拥有良好的生产经营环境和物流运输系统,降低企业成本,提升企业效率。
(五)营造发展环境。
以“放管服”改革为重点,大力优化企业发展环境,积极推进“行政效能革命”。实施“证照分离”改革,加强权责清单和公共服务事项清单动态管理。进一步梳理涉企收费目录清单,凡没有法律法规依据的涉企收费项目一律取消,加大对干扰企业正常生产经营活动违法行为的打击力度。建立汽车产业重点招商引资项目帮办(代办)服务机制,形成多层次、多渠道的“工业园区代办、政务中心帮办、工信部门协调”的帮办(代办)良好服务氛围。推进社会信用体系建设,探索应用信用手段加强事中事后监管,引导企业积极履行社会责任,严格规范市场秩序,形成公平有序的竞争环境。健全知识产权保护机制,完善知识产权工作体系,加强知识产权保护力度,营造激励创新的良好环境。进一步强化统筹布局,促进各项资源向汽车产业聚集区配置。
(六)强化人才支撑。
围绕国家和陕西省人才培养引进奖励政策,落实《西安市深化人才发展体制机制改革打造“一带一路”人才高地若干政策措施》,实施以“5531”计划和城市合伙人为核心的“西安丝路英才计划”,加快引进紧缺人才、激活现有人才、稳定关键人才、造就高端人才。完善多元化引才机制,简化人才认定程序,创新激励政策,确保激励政策覆盖范围,在项目资金、住房、户籍、就医、子女教育等方面给予特殊优惠。完善产业技术人才培育机制,鼓励企业与长安大学、西安交通大学、陕西交通运输学院等院校合作共建培训基地,提高专业技能人才实践能力。发挥职业院校、培训机构和企业作用,探索“订单式”人才培训机制,对操作人员加强针对性技能培训。成立由汽车行业专家、高校及科研院所学者、企业家等人员组成的汽车产业发展专家咨询委员会(智库),定期分析汽车行业发展趋势,为政府科学决策提供依据。
附表:2018—2021年西安汽车产业重点建设项目



西安市汽车产业链发展推进方案(2018—2025年)
为贯彻落实《西安市汽车产业发展规划(2018—2025年)》,实现300万辆汽车产能目标,加快推进我市汽车产业链发展,现结合实际,制定本方案。
一、西安汽车产业链发展现状
(一)汽车产业链构成。
汽车产业链以整车制造企业为核心,围绕整车配套需求,整车制造采购所需要零部件总成聚集发展,并带动相关二、三级汽车零部件制造和原材料协同发展。其产业链如下图所示。

(二)西安市汽车产业现状。
1.总体情况。近年来,西安汽车产业加快发展,产量规模和技术水平不断提升,形成了以新能源轿车和重型卡车为优势特色的现代汽车产业体系。现有汽车生产企业65家,从业人员约7.9万人,总资产达900亿元。2017年,在国家宏观经济继续向好的大环境下,西安汽车产业继续保持强劲的发展势头,全年生产汽车44.9万辆,同比增长16.75%,其中:陕汽集团生产中、重型汽车18.9万辆,同比增长62%,市场占有率达到16.7%,成为我国第三大重型汽车生产基地,比亚迪公司生产新能源汽车7万辆,增长75%;完成工业增加值215.84亿元,同比增长37.4%;完成工业总产值1128.76亿元,同比增长45.5%,汽车产业整体呈现出提质、增效、快速发展的良好局面。
2.产业链情况。近年来,法士特、汉德车桥、康明斯发动机等一批关键零部件企业技术研制水平和配套能力明显提升,整车的本地配套率由2015年的27%提升至35%,零部件对整车的配套能力显著增强。其产业链发展现状如下。
上游。主要包括商用汽车、客车、轿车、新能源汽车等,主要生产企业有陕汽、比亚迪、吉利(在建)、开沃(在建)、启迪桑德(签约)等。
中游。主要包括变速箱、发动机及附件、重型车桥、新能源动力电池、新能源汽车电机、电控系统、燃料电池等。主要生产企业有法士特、康明斯、汉德车桥、泰丰、三星环新、德飞、正麒、捷普、德森等。
下游。主要包括缓冲器、汽车轮胎及其他橡胶制品、管件、结构件、汽车电器、汽车空调、防冻液、空气滤芯、盘式制动器、汽车轮毂、重卡铸件、汽车五金件和冲压件产品、组合仪表盘等汽车零部件。主要生产企业有德仕、万方、泰德、伊思灵华泰、万安、蓝通、科达利、智源、寰亚、凯旋威、恒达、三鸣等


通过近几年来的共同努力,西安汽车产业体系建设取得长足的发展,但是,与国内汽车产业发展较好的城市和地区相比,在汽车产业链延伸和体系建设等方面仍然存在较大差距。一是产业链体系还不够健全,现有规模以上零部件企业30余家,主导产品约60多个品种,主要涵盖重型汽车、大型客车变速器、重型汽车车桥、发动机、传动轴、汽车电器件、仪表等,汽车制动系统、照明系统、转向系统等多数零部件需要外地协作配套,汽车整车零部件的地方配套率仅有37%,本地相关配套企业较少,汽车整车与零部件的协同发展水平有待提高。二是缺少零部件核心技术。大功率发动机增压器、轿车发动机、汽车制动、转向、照明系统、车身轻量化、整车性能仿真系统及关键零部件模块化开发制造等技术,对汽车零部件的协同创新、配套和产业化提升形成制约。三是自主研发创新能力不够。在新产品开发和市场开拓能力方面,大部分汽车零部件企业缺少研发人员和研究设备,尚不具备自主研发能力,主要依靠汽车整车厂提供的图纸生产,企业缺乏核心技术。
二、总体要求
(一)基本思路。
深入贯彻党的十九大精神,落实“五新”战略任务,紧盯“聚焦‘三六九’振兴大西安”奋斗目标,大力实施工业强市战略,构建完善的汽车产业链条,着力技术改造扩链,推动现有整车企业扩大产能,促进关键零部件企业提升产品质量和产量规模;招商引资补链,积极引进主流品牌企业,突破汽车发动机、电控系统等产业链关键环节,补齐产业链发展短板;科技创新强链,推动新能源技术和新一代信息技术与汽车制造深入融合,提高产品档次,将我市打造成为全国重要的汽车产业基地。
(二)基本原则。
以做强汽车整车为牵引,以发动机、变速箱、车桥等关键部件核心竞争力提升为带动,做强现有和引进突破共同发力,加快发展配套产业,不断做大汽车产业链。
整车提质增效。加快推动整车企业产品结构调整和转型升级,持续保持行业竞争优势,大力引进新的整车企业,不断做大整车规模。
配套强补并济。围绕西安汽车需求,在现有配套产业基础上,加快现有配套企业技术提升和转型升级,适应发展需要。积极引进一批国内外知名配套企业来西安建厂,不断提升配套产业规模,并辐射外部市场。
技术提升引领。搭建创新平台,激发创新活力,不断提升西安整车和配套零部件技术水平,增强核心竞争力,推动具备技术实力的企业向高端化发展。
(三)发展目标。
以整车为牵引,不断完善汽车产业链体系建设,增强汽车零部件对汽车产业持续发展的支撑作用。着力加快整车培育发展,扩大规模,形成整车聚集效应,带动配套产业集群发展;着力引进配套企业,围绕陕汽、比亚迪、吉利、开沃、宝能等生产需求,精准施策,搞好相关配套企业,做大产业规模,形成完整产业链;着力优化园区布局,强化汽车产业链承载能力。打造产业链条完整、知名企业聚集,辐射西北,面向全国的汽车产业集群,到2025年,将西安发展成为我国汽车零部件的重要基地。
支撑作用显著增强。形成汽车零部件(元器件)、系统总成到整车制造较为完整的汽车产业链,到2021年,汽车零部件实现产值800亿元以上,整车产品的本地配套率达到40%以上;到2025年,实现汽车零部件产值突破1600亿元,整车产品的本地配套率达到50%以上。
拥有一批核心技术。加快新能源汽车、传统汽车关键技术、生产体系建设,提升产品研发体系和共性技术平台建设水平,推动新能源汽车电机、电控、电池等关键零部件规模化生产,补齐传统汽车在汽车发动机、高效传动系统、汽车制动系统、汽车转向系统、汽车照明系统等核心零部件生产上的技术短板。支持汽车企业创建国家、省、市技术中心、研发中心和重点实验室,到2021年,新增省、市技术中心、研发中心和重点实验室5个,到2025年,新增省、市技术中心、研发中心和重点实验室10个,不断增强企业的核心技术竞争能力。
产业集聚效应增强。龙头企业的带动辐射作用彰显,汽车零部件产业园的集聚作用增强,到2021年,初步形成以鄠邑区西安汽车零部件产业园、高陵区、临潼区、阎良区等为重点的汽车零部件集聚区;到2025年,力争培育1家年销售收入达500亿元,2—3家年销售收入达200亿元的汽车零部件企业。逐渐形成以“三区一园”为主体的发展格局。
三、发展重点
(一)轿车产业链。
一是提升中游配套能力。以吉利汽车30万辆新能源汽车项目、比亚迪二期30万辆汽车项目建设为契机,统筹布局,着重围绕汽车发动机、散热器、变速箱、离合器、车桥、减震器、汽车空调、电器等关键技术领域进行产业链配套能力建设,力争在较短的时期内形成整体配套能力,补齐制约轿车规模化生产关键零部件配套短板。

二是实施产业链移植培育。围绕吉利汽车、比亚迪汽车既有产业链配套体系,重点谋划引进运输半径超过1000公里的配套企业前来西安建厂,就近配套,降低生产经营成本,提高生产效率。重点引进东熙汽车零部件公司、浙江金业尾灯、延锋装饰仪表板、银讯阪和钣金件、宁波拓普内饰件、无锡摩兰汽车减震器等企业在西安建厂,迅速形成配套能力。


三是促进地方零部件企业配套。充分发挥现有企业的协作配套资源,推动延长橡胶、庆华安全气囊、泰德空调、华泰座椅、德仕结构件、万方线束等省内零部件企业进入比亚迪、吉利汽车配套体系。支持航天航空、军工等企业发挥科技、军工优势为比亚迪、吉利开展零部件配套,壮大西安汽车零部件产业的整体实力。
力争到2021年,形成轿车发动机、变速箱、离合器、车桥等关键零部件配套能力,产值300亿元;到2025年,形成涵盖轿车发动机、变速箱、车桥、离合器、传动轴、转向器、汽车内饰、照明等全产业链配套能力,产值600亿元。
(二)客车产业链。
一是提升核心总成配套能力。加快康明斯发动机规模提升,争取在陕西建设小马力柴油发动机生产线,延伸客车和中卡产品,到2020年实现产销5万台(含重卡),实现产值50亿元。加快法士特中轻卡及客车变速箱项目建设,在保持重卡变速器70%占有率的基础上,开拓客车变速器、缓速器等领域,不断扩大省外和海外市场份额,到2021年产销变速箱、缓速器等关键部件40万台以上,产值100亿元,建成全国重要的传动系统生产基地。加快汉德车桥二期项目建设,新建一条客车车桥主减装配线,发展客车车桥及轮边直驱减速器车桥,产能从40万根达到80万根,产值突破100亿元,并带动二、三级配套。
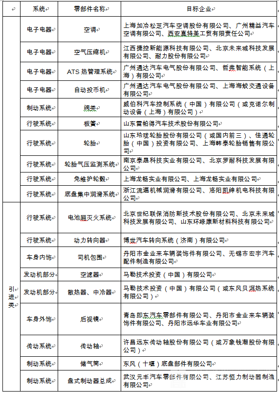
二是加快培育车身电器等部件。积极推动联合电子、天瑞、德士、万方、正昌等企业积极为客车生产协作配套,不断延伸客车产业链,增强西安客车生产的地方零部件配套能力。
三是发展高附加值汽车配套。加快引进一批后视镜、前后组合大灯、汽车音响、多媒体等车身部件;控制器、仪表、翘板开关、插接件、线束等核心电子电器部件;阀类、板簧、轮胎、空滤器、散热器、中冷器、传动轴、进排气管、储气筒等产品。同时,重点瞄准国际一线知名企业来陕落户,扩大产业链规模,提升产业链综合实力。
力争到2021年,客车零部件完成产值达到100亿元,形成涵盖客车发动机、变速箱、客车车桥、离合器、散热器、汽车座椅、空调、卧铺、前面罩、仪表板等关键零部件配套能力;到2025年,客车零部件完成产值达到200亿元,形成涵盖客车发动机、变速箱、车桥、离合器、缓速器、散热器、燃油箱、保险杠、汽车座椅、空调、卧铺、前面罩、仪表板、客车ABS制动系统等较完善的产业链体系。


(三)商用汽车产业链。
一是进一步提升核心总成配套。加强与西安康明斯深度合作,拓展新产品,扩大现有西安康明斯发动机规模,通过新建发动机总装线,提高陕汽配套份额,用2年时间将康明斯发动机产能从2万台提升到5万台,实现产值50亿元。不断提高法士特变速箱技术水平,保持市场优势。实施200万台变速器、缓速器、离合器、取力器等传动系统总成的扩能改造,在保持重卡变速器70%占有率的基础上,逐步向中轻卡、客车等变速器、缓速器领域以及新能源电机、轮边直驱减速器延伸,不断扩大省外和海外市场份额,到2020年产销变速箱、缓速器等关键部件60万台以上,产值200亿元。扩展汉德车桥产品系列,发展中轻卡车桥及新能源车桥产品,带动一批车桥桥壳、行星齿轮、减速齿轮、半轴、轮边减壳系列、差速器壳系统、行星架系统等车桥配套企业发展。
二是加快培育车身电器等系统部件。充分发挥陕汽带动作用,重点培育发展省内现有车身、电子电器系统部件配套发展,推动配套企业加大研发投入和技术改造升级,提升核心竞争力,力争到2020年,实现车身内饰及电子电器配套各20万套,制动系统配套10万余套。
三是重点发展高附加值汽车配套。加快引进一批玻璃升降器,后视镜、遮阳罩、面罩、前组合大灯、汽车音响、多媒体等车身部件;控制器、仪表、翘板开关、插接件、线束等核心电子电器部件;阀类、板簧、轮胎、空滤器、散热器、中冷器、传动轴、进排气管、储气筒等其他高附加值系统部件,重点引进一批国内知名企业前来西安落户。
力争到2021年,汽车发动机、变速箱、离合器、车桥、传动轴、空调、散热器等关键零部件的整体配套实力进一步增强,产值达到300亿元;到2025年,产业链不断完善,形成涵盖汽车发动机、变数箱、离合器、车桥、传动轴、空调、散热器、中冷器、消声器、储气筒、汽车车灯、电控系统、线速、内饰等全产业链的整体配套能力,产值达到500亿元。

(四)新能源汽车产业链。
一是加大技术研发力度。以比亚迪、吉利、开沃及其配套企业为核心,重点突破新能源汽车储能系统、驱动系统、控制系统、充电加注、试验检测等共性关键技术,推动电池、电机、电控等核心零部件以及整车集成技术联合攻关,掌握新能源汽车整车及关键零部件核心技术。
二是加强关键零部件配套能力。电池主要围绕三星、北京国能、天津力神等企业扩大产能规模、提高工艺质量,为吉利、开沃等整车企业提供配套。支持捷普电机、正麒电机围绕整车企业需求及时实施技术改造,提高电机技术水平和产品质量,保障本地企业市场需求。到2021年,动力电池电芯产销超过15G瓦时。积极承接比亚迪汽车电池、电机和电控项目布局。继续引进国内外知名电机、电控企业,实现产业集聚。进一步完善电动车充换电设施建设,在大型社区、高速公路服务区等地建设新能源汽车快充站。支持法士特建设以轮边减速、EMT等新能源产品为主的新能源基地项目,实现产品在重卡、轻卡、客车及新能源商用车等领域的全覆盖。
力争到2021年,新能源动力电池、电机和电控等关键零部件完成产值100亿元;到2025年,完成产值300亿元。

四、产业布局
着力构建以西安工业大走廊、高新区、西咸新区为依托,以零部件产业园为支撑的“一走廊两区一园”发展格局,促进汽车产业链不断延伸,体系建设不断完善。
西安工业大走廊。经开区,重点打造商用汽车全产业链,积极发展轿车、客车、房车等乘用车整车及配套产品,打造全球领先的商用汽车产业基地和国内重要的乘用车产业基地。到2021年,汽车产能达到80万辆,产量达到50万辆,产值达到1600亿元,其中,汽车零部件产值100亿元;到2025年,汽车产能达到100万辆,产量达到80万辆,产值达到2000亿元,其中,汽车零部件产值200亿元。
高陵、阎良、临潼区。以陕汽重卡、吉利新能源汽车等整车生产为发展建设主体,着力搞好相关零部件配套设施建设,重点发展发动机、车架、汽车传动与电子等关键零部件,延伸汽车产业链条,打造我国西部重要的专业化汽车零部件配套产业基地。到2021年,零部件产值达到300亿元;到2025年,零部件产值达到600亿元,汽车零部件地方配套率达到30%。
高新区。重点发展轿车、新能源汽车和物流车,成为集汽车研发、整车制造、产业配套、汽车赛事、会展、文化、科普为一体,国内具有重要影响力的节能与新能源汽车产业基地。到2021年,汽车产能达到80万辆,产量达到50万辆,产值达到800亿元,其中,汽车零部件产值100亿元;到2025年,汽车产能达到100万辆,产量达到70万辆,产值达到1500亿元,其中,汽车零部件产值200亿元。
西咸新区。重点发展新能源汽车、专用车,着力加快宝能新能源汽车项目建设,建成具有国内较强竞争力的汽车整车产业基地。到2021年,汽车产能达到40万辆,产量达到10万辆,产值150亿元,其中,汽车零部件产值50亿元;到2025年,汽车产能达到100万辆,产量达到60万辆,产值达到1000亿元,其中,汽车零部件产值100亿元。
鄠邑区。西安汽车零部件产业园,重点发展汽车结构件、内饰件、汽车电子、汽车用品及后市场产业,建成西部地区重要的汽车零部件产业基地。到2021年,产值达到250亿元;到2025年,产值达到500亿元,汽车零部件地方配套率达到20%。
五、推进计划和分工
(一)推进计划。
推进计划分重点突破阶段和全面推进阶段,实施期限为2018—2025年,共计8年。
1.重点突破阶段(2018年—2021年)
2018年为夯实基础阶段,重点搞好汽车产业园区基础设施和环境建设;2019年为突破阶段,围绕比亚迪、吉利、开沃、宝能等汽车整车重大项目和新能源汽车项目,重点引进一批关键零部件企业,配套搞好相关项目建设,补齐零部件配套短板;2020—2021年为飞跃发展阶段,通过进一步招商整车及零部件企业,完善我市汽车产业链。到2021年,汽车零部件实现产值800亿元以上,整车产品的本地配套率达到40%以上。
2.全面推进阶段(2021年—2025年)
在重点突破阶段的基础上,持续加大汽车整车和零部件企业引进培育和重点项目建设,加快新能源汽车、汽车关键技术、生产体系建设,汽车零部件产业园的集聚作用显著提升,龙头汽车的带动辐射作用彰显,到2025年,汽车零部件产值突破1600亿元,整车产品的本地配套率达到50%以上,将西安打造成为全国汽车产业链发展的高地。
(二)参加单位及分工。
1.参加单位。市工信委、市发改委、市科技局、市规划局、市国土局、市交通局、市教育局、市人社局、市卫计委、市财政局、市公安局、市商务局、市国资委、市工商局、市统计局、市投资委、市金融办,临潼区、鄠邑区、阎良区、高陵区、蓝田县政府,西咸新区、高新区、经开区、航空基地管委会等。
2.具体分工。市工信委负责汽车产业链推进方案的牵头工作,并组织协调有关部门开展相关工作;市发改委负责相关项目的审批,并协调国家和省发改委给予政策支持;市科技局负责汽车及零部件新产品研制开发和核心技术创新提升的培育扶持工作;市金融办负责企业上市指导协调,并帮助企业解决生产经营和项目建设的融资工作;市规划局根据全市工业经济和产业发展规划,配合建设单位做好规划服务工作;市国土局负责汽车产业发展的土地保障工作;市交通局、西安城投集团负责搞好汽车及零部件重大建设项目及汽车产业园区交通组织保障工作;市教育局负责统筹指导相关区县及开发区做好汽车及零部件重大项目和汽车产业园区中、小学等教育配套设施建设工作;市人社局负责汽车产业发展的专项人才引进和培育工作;市卫计委负责汽车及零部件重大建设项目及汽车产业园区医院及相关医疗设施的配套布局工作;市财政局负责搞好汽车产业发展基金和相关扶持政策的资金保障工作;市统计局负责搞好汽车产业规模以上企业及引入企业的统计监测工作;市工商局负责搞好汽车及零部件等新建企业的注册登记工作;临潼区、鄠邑区、阎良区、高陵区、蓝田县政府,西咸新区、高新区、经开区、航空基地管委会负责搞好汽车及零部件招商引资、项目建设和环境保障等工作;其它各有关部门单位积极配合做好相关工作。
六、保障措施
(一)加强组织领导。
西安市汽车产业领导小组办公室和各成员单位要根据省委省政府关于加快汽车产业发展的总体要求和我市汽车产业发展规划(2018—2025)的目标任务,制定各自负责领域的推进方案和年度计划,及时协调解决汽车产业链建设发展中出现的矛盾问题,切实抓好各项工作任务落实。
(二)加大资金支持。
做好与中省有关部门的对接,争取更多中省汽车产业发展专项资金、基金等投资西安重大项目建设。创新政府引导产业发展方式,发挥财政资金引导作用,鼓励引导全市各类社会资本发起设立市场化运作的汽车产业链发展细分领域产业基金。加大各类产业资金统筹支持力度,重点给予汽车整车及中游关键零部件项目贴息补助,对汽车零部件技术创新项目及平台性建设项目给予补助等。支持符合条件的汽车零部件企业通过IPO、新三板挂牌、区域性股权交易等方式,在各层次资本市场进行股权融资。大力发展创业投资等各类股权投资基金,吸引更多社会资本投资汽车制造业。
(三)大力招商引资。
坚持把招商引资作为一号工程,瞄准国内外500强汽车著名企业、跨国公司,紧盯京津冀、长三角、珠三角等地汽车产业扩张转移新动向,持续加大汽车产业招商工作力度,招大引强,力争在投资规模上取得更大突破。紧跟国家汽车产业政策和投资方向,以新能源汽车为突破口,大力实施新能源汽车推广应用工程,以“市场换产业,以项目换投资”。积极鼓励我市汽车产业存量资本扩张发展,支持陕汽、比亚迪、法士特等龙头企业增资扩股,延伸产业链,策划包装一批含金量高、收益预期好的重大项目,吸引汽车零部件配套企业加速聚集。加大汽车零部件园区建设,重点建设标准化厂房、定制化厂房建设,满足不同汽车零部件生产企业投资要求。积极围绕产业链建设重点引进汽车发动机、转向系统、制动系统、悬架系统、照明系统、汽车电子元器件、新能源汽车三电系统等投资项目,补齐汽车零部件配套短板。
(四)支持协同创新。
加强工业设计产业培育,充分利用西安重点高校工业设计资源,通过给予研究补贴、促进工程设计实验室聚集、举办大型比赛等方式,培育本地专业化工业设计企业。依托经开区工业设计产业园,积极引进国内外知名汽车设计企业,提高西安汽车及零部件工业设计水平。建设西安试车场,支持企业、园区、政府共同出资建设西安汽车体验、试车场,满足我市汽车法规试验、定型试验、研究性试验、产品开发试验、汽车发烧友车辆体验等要求。加大商务信息服务力度,依托陕西汽车协作网,完善产业信息共享平台,为西安汽车企业积极提供政策咨询、人才交流、技术交易、产业协作、会展招商等综合服务。进一步完善公共商务信息结构,增加汽车企业急需的国外贸易环境、国外经济合作机会、跨国经营风险评估等类别的信息。积极推动产学研用的密切合作,以新能源汽车推广应用为契机,建立完善重大技术创新成果向实用技术和生产力快速转化的有效途径,形成以汽车零部件生产企业为依托,西安交大、长安大学、西工大为支撑,资源共享、优势互补的汽车产业链协同创新体系。
(五)加强队伍建设。
认真贯彻落实中、省有关人才培养引进相关政策及《西安市深化人才发展体制机制改革打造“一带一路”人才高地若干政策措施》,加快引进紧缺人才、激活现有人才、稳定关键人才、造就高端人才。鼓励支持汽车企业与长安大学、西安交通大学、西北工业大学、西安电子科技大学等院校合作共建专业人才培训基地,不断提高相关专业人才的技能水平。探索“订单式”人才培训机制,强化针对性技能培训。充分发挥行业协会、培训机构的作用,定期开展各类技能辅导,为汽车产业持续发展提供人才支撑。
(六)建立考核制度。
制定《汽车产业发展目标评估考核办法》,明确责任分工,层层分解任务,每季度对相关部门、各区县、开发区进行考核评价,将结果纳入年度目标考核,建立有效的奖惩激励制度,对考核优秀者给予资金奖励,对考核不合格者跟踪督促,确保各项任务落到实处。建立“季度会议、半年度汇报”督办机制,组织市级部门、各区县、开发区每季度召开一次专题会议,研究解决汽车及零部件产业链发展推进过程中有关项目策划包装、产业布局等问题,及时发现和协调解决问题。建立完善监测统计机制,定期对汽车产业链体系建设进行动态统计和实时跟踪,形成评估研判,以便采取更加积极有利措施促进汽车产业发展。
(七)搞好环境保障。
加强水、电、气、热等生产要素保障,确保企业正常生产经营和项目建设快速推进。积极推进“行政效能革命”,以“放管服”改革为重点,大力优化汽车企业发展环境。实施“证照分离”改革,加强权责清单和公共服务事项清单动态管理。制定出台汽车产业发展政策,在资金投入、发展规划、建设用地、税费征管、服务设施、环境保护等方面给予政策优惠,规范行业营销行为,促进行业健康竞争。健全知识产权保护机制,完善知识产权工作体系,加强知识产权保护力度,营造激励创新的良好环境。进一步强化统筹布局,促进各项资源向汽车产业聚集区配置。
关于推动汽车产业加快发展的若干政策意见
为贯彻落实《陕西省人民政府关于推动汽车产业加快发展的支持措施》,加快推进汽车产业发展,培育汽车产业链生态,将西安打造成为我国汽车产业的重要基地,根据国家和省政府有关文件精神,结合我市实际,提出如下意见。
一、加强组织领导
市汽车产业领导小组对涉及事关汽车产业长远发展的产业布局、重大项目引进建设和土地供给、生产要素保障等重大事项,要予以重点关注,加强统筹协调,抓好决策督促落实;领导小组办公室具体负责汽车产业发展日常管理工作,同时督导各级各部门认真贯彻落实国家、省市相关政策,推动汽车产业持续健康发展。(牵头单位:市工信委;配合单位:有关成员单位)
二、加大投入资金
加大各类产业资金统筹支持力度,推进政策实施期限内全市各类统筹安排支持汽车产业的发展资金不低于30亿元,支持企业重大项目建设、贷款贴息等。按照市场化方式发起汽车产业类投资基金,带动金融机构、社会资本参股基金,形成总规模500亿元的汽车产业基金。汽车产业基金主要用于支持汽车产业招商引资、重大项目及园区建设、传统技术改造、重大技术攻关、产业平台搭建、配套体系及企业品牌建设、新产品开发应用、汽车无人驾驶、汽车国际赛事基地建设等。各有关区县、开发区要结合自身实际,配套组建相应的投资基金,并做好前期引导宣传和汽车产业类项目引进储备工作。(牵头单位:市工信委、市财政局、市金融办;配合单位:市发改委、市科技局,西咸新区管委会、各有关区县政府及开发区管委会)
三、注重招大引强
对前来我市投资的国内外著名汽车及零部件企业重大建设项目、重大技术改造及资产重组项目,实行一事一议制度,在政策和资金等方面给予重点支持。对在本市新注册投资设立的外资和国内汽车零部件企业、国际品牌汽车赛事基地等,固定资产投资在1000万美元—2000万美元(含2000万美元)的,一次性奖励200万元人民币;固定资产投资在2000万美元—5000万美元(含5000万美元)的,一次性奖励400万元人民币;固定资产投资在5000万美元以上的,一次性奖励600万元人民币。(牵头单位:市投资委、市工信委、市财政局;配合单位:市发改委,西咸新区管委会、各有关区县政府及开发区管委会)
四、支持项目建设
新建汽车及零部件项目,其出让起始价可按照工业用地出让最低价标准和土地实际取得成本综合确定;固定资产(厂房、设备)一次性实际投资在3000万元(含3000万元)—5亿元(含5亿元)的,根据投资强度、科技含量和经济贡献,按不超过其固定资产投资额3%的标准,给予固定资产投入补助,最高不超过1000万元;实际投资在5亿元—10亿元(含10亿元)的,按不超过其固定资产投资额2%的标准,给予固定资产投入补助,最高不超过2000万元。(牵头单位:市国土局、市工信委、市财政局;配合单位:市发改委、市科技局、市规划局,西咸新区管委会、各有关区县政府及开发区管委会)
五、鼓励技术改造
对汽车及零部件技改项目,在建设有效期内,新增固定资产一次性实际投资在2000万元—2亿元(含2亿元)的,补助最高不超过200万元;固定资产投入在2亿元—5亿元(含5亿元)的,补助最高不超过300万元;固定资产投入达到5亿元以上的,补助最高不超过500万元。(牵头单位:市工信委、市财政局;配合单位:市发改委、市科技局,西咸新区管委会、各有关区县政府及开发区管委会)
六、支持标准厂房建设
鼓励符合我市汽车产业发展规划的有关区县、开发区和相关企业建设标准化、定制化厂房引进我市急需就地配套生产的汽车关键零部件企业。对开发业主建设的标准厂房项目,一层每平方米补助50元,二层每平方米补助80元,三层每平方米补助100元,轻钢结构标准厂房按照以上标准减半补助;支持有关区县、开发区为汽车零部件企业代建厂房及厂区基础设施,配套提供员工公寓等,实现企业轻资产“拎包入住”,企业自产生税收的第一个年度起五年内分期回购;对实际设备投资在2000万元以上、租赁厂房的汽车关键零部件企业,实现合同年度经济效益的,租赁属于政府和相关企业投资建设的标准厂房,前三年内免收租金,第四、第五年按租金的50%收取;租赁属于市场化标准厂房的,按照政府投资建设的标准厂房予以同等补助。(牵头单位:市工信委、市财政局;配合单位:市发改委、市投资委,西咸新区管委会、各有关区县政府及开发区管委会)
七、优化办理程序
对于落户我市新建汽车及零部件重大招商引资项目涉及的各类审批手续,除国家、省上明文规定确需投资方自行办理外,属于市本级权限范围内办理的相关手续,由项目落户所在区县、开发区招商部门负责全程代办。(牵头单位:各相关区县政府、西咸新区及相关开发区管委会;配合单位:市发改委、市工信委、市投资委)
八、支持品牌提升
对汽车及零部件汽车企业参加国际、国内组织的知名展会,按照展位费、特装费的50%给予补贴,单户企业最高不超过10万元;企业、行业协会(商会)和其他社会机构等组织我市汽车产品展销、供需对接、产业合作、设计大赛等活动的,给予最高100万元补助;对在中央一级媒体做产品广告的企业,按照其广告费的5%给与补贴,每户企业每年补贴额最高不超过300万元。(牵头单位:市工信委;配合单位:市发改委、市财政局、市科技局,西咸新区管委会、各有关区县政府及开发区管委会)
九、支持平台建设
鼓励跨国公司和国际、国内知名汽车设计研究院、技术研发中心及国家级测试、检验机构前来西安建立研发总部、分支机构等,对前来西安设立设计研发总部、分支机构及国家级技术研发中心和测试、检测机构,国际知名品牌赛事基地、汽车无人驾驶、汽车赛道建设等,按照一事一议的方式给予支持。(牵头单位:市科技局、市工信委、市财政局;配合单位:市发改委、市商务局,西咸新区管委会、各有关区县政府及开发区管委会)
十、扩大产品销售配套
全市各级机关、国有企事业单位采购公务用车时,在同等质量和价格条件下,应优先使用地方汽车产品。鼓励公交车、环卫车、景区观光车、机场通勤等领域,在同等条件下优先采购本地汽车产品。支持汽车整车企业在零部件价格、质量相同的条件下,优先选择本地零部件配套企业,不断增强我市零部件的整体配套能力。(牵头单位:市机关事务局、市交通局、西安城投集团、各有关区县政府、西咸新区及各开发区管委会;配合单位:有关企事业单位)



陕公网安备
61042302000131号