为统筹推进新冠肺炎疫情防控和经济社会发展,根据省应对新冠肺炎疫情工作领导小组《关于科学防治精准施策分区分级做好新冠肺炎疫情防控工作的指导意见》,结合我省近期疫情防控工作实际,现就进一步做好分区分级防控、恢复生产生活正常秩序,提出如下实施意见:
恢复正常交通秩序
全面撤销省际省内高速公路出入口、国省干线、农村公路设置的检疫站点,恢复封闭的高速公路出入口和阻断的国省干线公路及农村公路,取消不合理的车辆和人员劝返措施,确保全省公路路网畅通,中风险地区和高风险地区确需设置公路检疫站点的必须报请省人民政府同意。全面有序恢复省内各类交通运输包括城市公共交通(含城市公交、巡游出租车、网约出租车)运营,运输站场及交通工具严格按照《客运站场及交通运输工具卫生防护指南》落实通风、消毒等防疫措施,按规定控制客座率。继续在省际交通入口(含两站一场),对来陕返陕人员查验健康二维码,开展个性化健康服务。
解除村组、小区封闭
除14天内有确诊病例或疑似病例的村组、小区外,一律取消封闭。村委会、居委会指定专人负责辖区内所有人员健康管理,对来陕返陕人员进行健康二维码查验、跟踪管理。发现有发热等症状者安排专人专车立即送至就近发热门诊排查;继续落实电梯、楼道等公共区域通风、消毒等防疫措施。
推动企业复工复产
根据疫情防控实际,合理安排复工复产。低风险地区全面复工复产,尽快恢复正常生产生活秩序。中风险地区要积极主动工作,创造条件尽快全面复工复产。不得对企业复工复产设置条件,不得采取审批、备案等方式,延缓开工时间。复工企业要设立临时隔离场所,保持工作场所通风换气,做好工作和生活场所清洁消毒,实行分区作业、倒班制和分散就餐,减少员工聚集,做好员工个人防护,指派专人负责进出人员登记管理,在单位或厂区入口处检测体温(含健康二维码查验),体温正常后方可进入。一旦发现可疑症状员工,立即就地隔离并报告当地疾控部门,按照相关规范要求安排员工就近就医,并将异常人员健康二维码及时推送所在社区。
恢复市场经营
全面恢复商场、超市、酒店、宾馆、 餐饮等市场经营活动。所有场所要定时做好通风、消毒,设立临时隔离区域,开展员工个人防护培训和健康监测,实行人员分流和分散就餐。各类酒店、宾馆建立住宿人员健康二维码查验制度。发现异常人员就地隔离,及时送至就近发热门诊排查,并将异常人员健康二维码及时推送所在社区。
提供便民公共服务
低风险地区除国家统一要求外,要全面开放各类公共服务机构和场所;中风险地区要有序组织开放。鼓励市场经营主体和人民群众网上办理各项业务,推行各类证照免费寄递、自助查询、网络配送等便利化服务。有序开放社会公共服务窗口,实行预约限流措施,防止人员聚集。
做好医疗卫生服务
各级疾控机构要积极、主动、有效做好辖区内疫情防控的技术指导工作。落实各级医疗机构首诊负责制,不得以任何理由拒诊拒治。进一步加强预检分诊和发热门诊管理,保持警惕、规范流程,及早识别可疑病例,做到早发现、早隔离、早报告、早治疗。各级各类医疗卫生机构开展正常业务,推行网上预约诊疗服务,满足群众基本医疗卫生服务需求。
强化属地管理责任
各市、县(区)、街镇、村组(社区)要发挥组织优势,严格履行属地管理责任,实行网格化管理,督促辖区各级各类社会组织、市场主体落实落细防控措施, 筑牢联防联控、群防群治工作防线。各单位在做好本单位疫情防控工作的同时,必须服从属地管理,形成上下联动、条块结合的工作格局。
强化重点行业、重点场所防控责任
坚持“管行业、管防控,管生产、管防控”,全面落实各行各业疫情防控监管责任。落实各单位、各部门、各市场主体健康管理主体责任,对于人流量大、人群密集的地铁、火车站、汽车站、飞机场、文化旅游等场所,以及空间相对密闭的公安、司法羁押场所、地下矿井、生产车间等,定时落实通风、消毒和体温监测等防控措施。各类企事业单位要实行分散就餐,减少会议、活动次数,控制会议、活动规模,提倡召开视频会议和网上办公。
强化个人健康管理责任
加强健康教育,增强公民个人健康责任意识,落实勤洗手、常通风、戴口罩、不聚集等个人防护措施。如出现发热、干咳、乏力、腹泻等症状,第一时间到就近发热门诊排查,不得随意走动流动,及时向所在村(组)、社区、单位报告;如隐瞒病情,造成疫情扩散的,依法严肃追究责任。
根据疫情防控形势变化,适时调整防控措施。
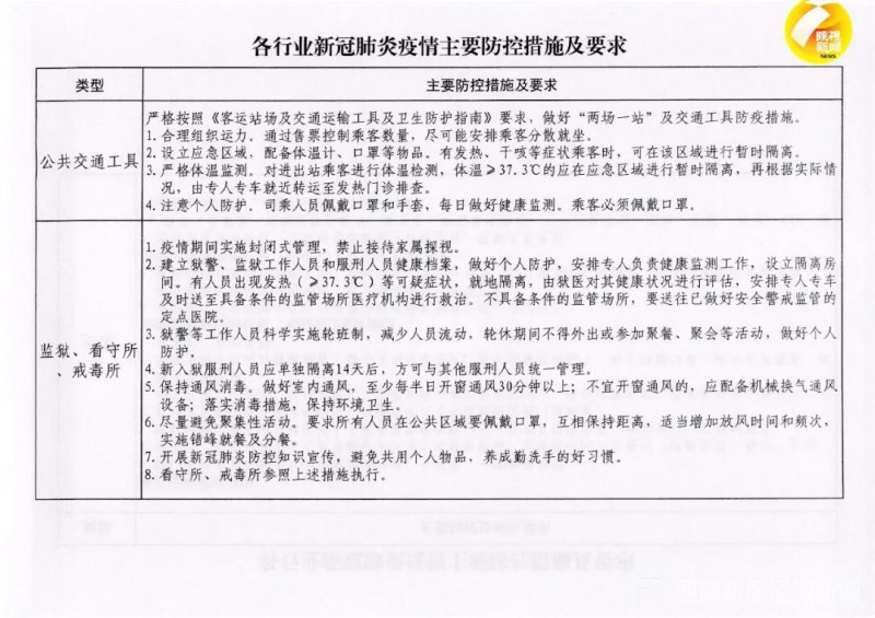
附各行各业新冠肺炎疫情主要防控措施及要求







陕公网安备
61042302000131号